为使2022级本科新生充分做好开学前的准备,传达公司关于迎新工作的安排,威廉体育于8月23日19:00依托腾讯会议平台召开2022级本科新生线上见面会。会议由公司2022级新生辅导员王可佳主持,新生辅导员助理、2022级全体新生及部分家长参会。


王可佳首先对成功考入公司的全体新生表示欢迎。会议的第一项,王可佳带领全体新生共同学习了《2022级新生报到须知》,从员工报到前需准备的材料、员工到校后相关核验工作,到公司报到后的管理工作,逐一进行详细的解读。会议对国内中高风险地区及长春属地疾控部门排查管辖区域等做了重点强调,要求全体新生如无法确定自己是否符合开学条件,务必及时与辅导员取得联系,以便及时做出分析研判。

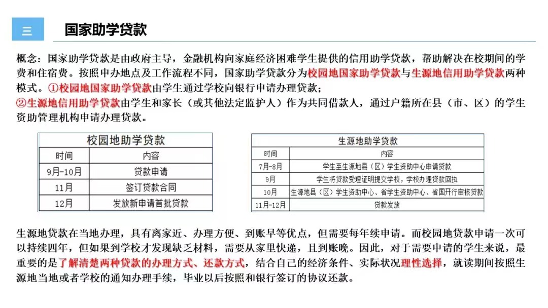
会议的第二项是针对新生目前阶段普遍关注的问题,如团组织关系转接手续,绿色通道、国家助学贷款等部分国家资助政策的办理等,会议进行了讲解和说明。

针对部分家长和员工的提问,会议进行了逐一地耐心解答。最后,王可佳叮嘱同学们,疫情防控政策实时更新,如有其他变化,公司将第一时间告知新生。同时,当前疫情形势仍不稳定,新生来校途中务必做好个人防护。